Encontrar vuelos de una forma segura para todo tipo de viajero.
Comprar vuelos es una forma de conectar con el mundo, expandir horizontes, mantener relaciones y crecer profesionalmente, todo ello facilitado por la velocidad y seguridad del transporte aéreo, aunque a veces motivado por decisiones psicológicas relacionadas con precios y ofertas.
En este proyecto me enfoqué en lograr que los usuarios que utilizan nuestro servicio no se preocupen por navegar en una app compleja; la sencillez debía predominar en la búsqueda de sus vuelos.
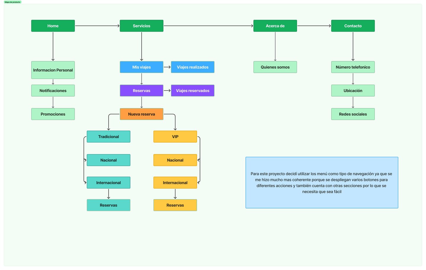
Realicé un mapa de producto para asegurarme de que el flujo se entendiera y fuera sencillo de implementar para los desarrolladores, ya que ellos juegan un papel importante en cómo se desarrolla nuestra visión.
Aprendí a diseñar flujos en FigJam para organizar mejor las ideas de todo el equipo. Es una forma enriquecedora de conocer cómo piensan los colaboradores y cómo, juntos, podemos alcanzar nuestras metas y, lo más importante, hacer sentir al usuario escuchado y apoyado.
App de viajes
Como, Quiero y Para que. Fácil y sencillo.
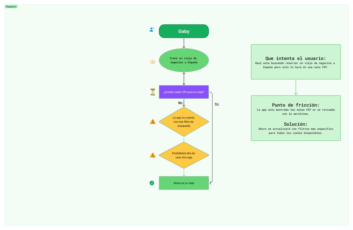
Detecté 4 tipos de usuarios, busqué soluciones sencillas.
Quiero
¿Que es lo que más buscan al comprar un vuelo?
Para poder
¿Porque viajan nuestros usuarios?
Cuando
Seleccionamos las acciones más frecuentes para desarrollar un flujo sencillo.





